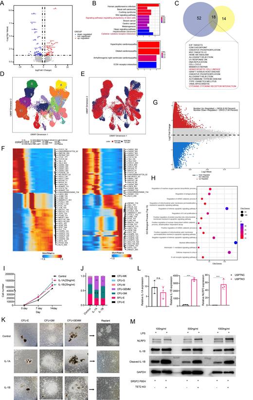
We used single-cell ATAC-seq (scATAC-seq) to study how synchronous SRSF2 and TET2 co-mutations result in skewed myelopoiesis compared with SRSF2 mutation only in subjects with myelodysplastic neoplasms (MDNs). We identified 621 differentially expressed genes in comparing of transcriptome sequencing data of bone marrow mononuclear cells ( p < 0.01; |log2FC| > 2; Figure 1 A). Up-regulated genes in the co-mutation cohort involved those expressed in pluripotent haematopoietic stem cells (HSCs), cytokine receptor interactions and cancer-related signaling pathways ( Figure 1 B). We extended our observation by interrogating data from the GSE58831 public dataset where we identified 18 similar pathways in subjects with SRSF2 and TET2 co-mutations ( Figure 1 C ). We then used scATAC-seq to verify regulatory networks with genes and transcription factors. 49,532 cells had high-quality scATAC-seq profiles and passed stringent quality filtering with a median of 12,858 fragments per cell 39% of which mapped to peaks. 16 cell types were annotated according to cell marker genes and aligned with the public single cell RNA-seq gene expression matrix of haematopoietic cell types ( Figure 1 D-E). Next, we compared transcription factor (TF) and cis-elements active during differentiation of HSC to myelopoiesis betweenthe SRSF2 and TET2 co-mutation and SRSF2 mutation-only cohorts. In the SRSF2 and TET2 co-mutation cohort we found GATA4, RUNX1, SNAI1, REL and JDP2 favour myeloid differentiation and in NF-KB related inflammatory responses. Related gene activity correlated with high activity of inflammatory cytokines such as BCL2A1, EGR1, IL-1β, and NLRP3( Figure 1 F). SRSF2 and TET2 co-mutations result in early clonal dominance at the haematopoietic stem cell stage. 19,836 peaks were accessible in SRSF2 and TET2 co-mutated samples and annotated for putative functions by GREAT ontology enrichment analysis ( Figure 1 G-H). More accessibility peaks in SRSF2 and TET2 co-mutation were restricted to cancer-related process (reactive oxygen species biosynthetic process, regulation of phagocytosis, intrinsic apoptotic signaling pathway, mRNA catabolism) and cytokine related pathways (IL-1 mediated signaling pathway) compared with SRSF2 mutation-only samples. Next, we focused on the IL-1-mediated signaling pathway, a regulator of HSC function. We isolated umbilical cord blood HSCs (CD34+) monitored their expansion in liquid culture with or without (IL-1A or IL-1B (25 ng/ml). HSCs cultured with IL-1A or IL-1B differentiated and expanded significantly faster than untreated HSCs over 7-day period ( Figure 1 I). To directly address the effects of IL-1 on HSC differentiation we used colony formation assays in methylcellulose ± IL-1. Strikingly, IL-1-treated HSCs produced almost exclusively myeloid-committed granulocyte/macrophage (GM)-type colonies containing abundant macrophages (CFU-GM), a higher proportion of immature multi-lineage granulocyte/ erythrocyte /macrophage/megakaryocyte (CFU-GEMM)-type colonies containing mostly immature myeloblasts and a lower proportion of burst-forming unit-erythroid (BFU-E). IL-1-treated HSCs also had decreased re-placing capacity ( Figure 1 J-K). Next, we constructed a SRSF2 P95H single mutation and SRSF2 P95H mutation with TET2 knockout cell lines. We found that co-mutant cells had significantly increased NLRP3 and IL-1β expression in LPS (1 ug/ml) and ATP (5 mM) treated cultures whereas no change was detected IL-1α expression ( Figure 1 L-M). In conclusion, our data preliminary indicate SRSF2 and TET2 co-mutated causes increased NLRP3-mediated IL-1β secretion resulting in skewed differentiation of HSCs in persons with MDNs.
Disclosures
No relevant conflicts of interest to declare.

This feature is available to Subscribers Only
Sign In or Create an Account Close Modal